首页
关于我们
公司简介
企业文化
组织架构
风采展示
新闻动态
公司动态
行业动态
产品中心
厂区展示
成功案例
售后服务
用户留言
联系我们
500
1440
联系我们
自贡金星化工有限公司
公司办:兰女士 0813-7293016
营销部:邓女士 0813-7293127
地址:自贡市富顺县富世镇晨光工业园区
内容编辑
公司动态
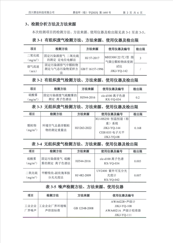
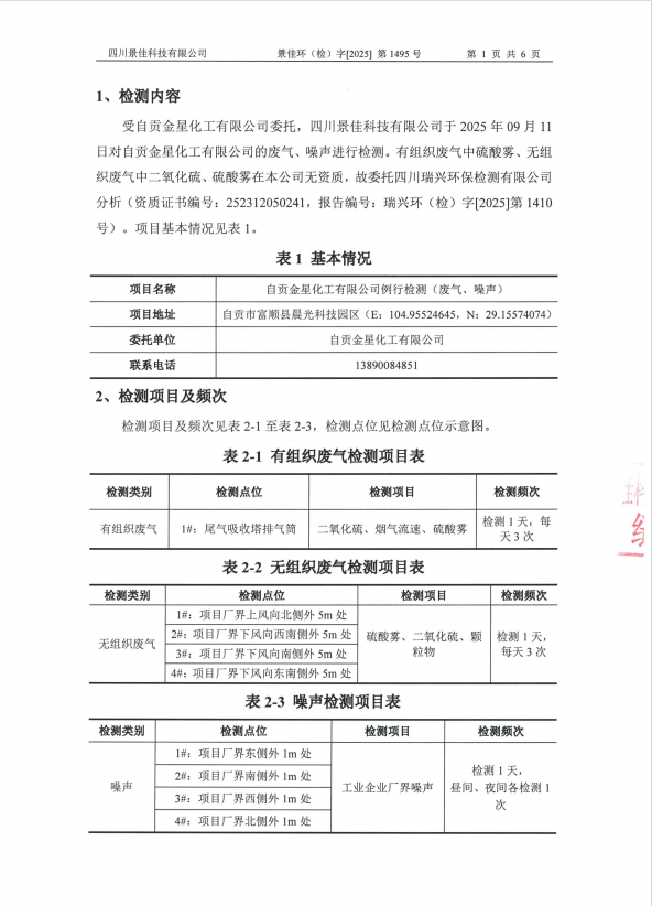
2025.3季度废气、噪声检测报告
发布时间: 2025-10-14 09:24 770 次浏览
上一篇
:
2025.3季度在线监测比对报告
下一篇
:
2025.2季度废气、噪声检测报告